Skip To Main Content
Account
Settings
Logout
placeholder
Account
Settings
Logout
Filter:
All Files
Submit Search
MIP Accounting
Product Guides
Administration
General Ledger
General Ledger Reports
Accounts Payable
Accounts Receivable
Setting Up A/R
Set Up A/R Module - Accounts Receivable Tab
Set Up A/R Module - Sales Order Tab
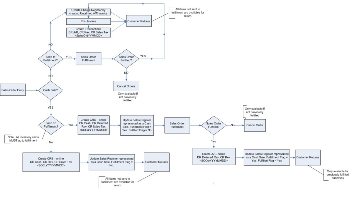
Sales Order Entry Workflow
Customers
Sales Taxes
Charge Codes
Billing Groups
Transaction Entry
Sales Orders
One-Time/Recurring Charges
Invoices
Customer Statements
Accounts Receivable Reporting
Allocation Management
Bank Reconciliation
Budget
Data Consolidation
Data Import/Export
Electronic Funds Transfer
Electronic Requisitions
Encumbrances
Fixed Assets
Forms Designer
Multicurrency
Payroll
Purchase Orders
Scheduler
Reference
You are here:
Sales Order Entry Workflow